兴化三水园论坛

查看: 13616|回复: 6

[交通出行] 楚水游泳馆停车场成建筑垃圾场,脑袋是不是被驴踢了?

  [复制链接]
发表于 2023-11-23 15:09:19 来自手机 | 显示全部楼层 |阅读模式 来自 中国
兴化楚水路游泳馆西边有个收费停车场,如果没有记错了,应该是当时兴化交投负责兴建的标准化收费停车场,设施齐全,当然肯定是经过规划许可立项公示的,投入不是小钱。看看现在的停车场摇身一变,成了建筑垃圾收集场,原来停车场内许多设施都受损,政府的钱就不是钱?是不是太任性?
IMG_20231123_144744.jpg
IMG_20231123_144644.jpg
IMG_20231123_144249.jpg
IMG_20231123_144212.jpg
IMG_20231123_144159.jpg
IMG_20231123_144055.jpg
回复

使用道具 举报

发表于 2023-11-23 15:11:45 来自手机 | 显示全部楼层
缺乏长效管理
回复

使用道具 举报

发表于 2023-11-23 15:42:42 | 显示全部楼层 来自 中国江苏泰州
下载.jpg

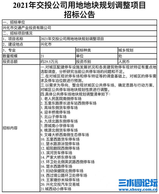
总额约29.5万元 兴化交投今年建设用地地块规划调整招标
640.png
2021年交投公司用地地块规划调整项目
招标单位是兴化市交通产业投资有限公司
数量规量∶21处
投资总额约29.5万元
招标内容
一.对城区配建停车设施发展状况和各类建筑物停车现状特征有重点地选取调查,分析研究当前公共停车场的问题和不足。
二.在对城区现状停车场和停车特征等的调查基础上,对城区的停车需求及停车泊位数进行预测。
三.以需求为导向,整合现状城区公共停车场,确定思路与行动方案,对城区公共停车场地块规划性质进行调整。
四.具体公共停车场地块规划调整清单如下:
1. 老
人民医院南侧停车场
2. 五里东路原长途车站西侧停车场
3. 高垛东侧货车停车场
4. 迎丰桥南停车场
5. 北山子停车场
6. 九顷北路东侧停车场
7. 原城南小学停车场
8. 桃源北侧货车停车场
9. 文峰大桥西南侧生态停车场
10. 五里西路货车停车场
11. 楚水路游泳馆停车场
12. 昭阳剧院西侧停车场
13. 滨河货车停车场
14. 严家大桥东停车场
15. 环卫处北侧英武路西侧停车场
16. 楚水西路停车场
17. 妇幼保健院北侧停车场
18. 西过境公路环卫处停车场
19. 王家塘炒米垛停车场

回复

使用道具 举报

发表于 2023-11-23 15:51:56 | 显示全部楼层 来自 中国江苏泰州
估计当时设计规划未进行充分调研,项目上马完成后未能发挥应有作用,长期闲置导致资源浪费。
现在变换项目,也未必是坏事,与其闲置浪费,不如重新发挥作用。
回复

使用道具 举报

发表于 2023-11-23 16:33:38 来自手机 | 显示全部楼层 来自 中国江苏泰州
领导一换工程准完
回复

使用道具 举报

发表于 2023-11-23 16:37:42 | 显示全部楼层 来自 中国江苏泰州
建设这么多的停车场,不管发挥的作用有多大,只要油水大就成。
回复

使用道具 举报

发表于 2023-11-23 16:42:04 来自手机 | 显示全部楼层 来自 中国
浪费是极大的犯罪呀
回复

使用道具 举报

您需要登录后才可以回帖 登录 | 立即注册

本版积分规则



QQ|客服|举报|Archiver|手机版|小黑屋|兴化三水园论坛 ( 苏ICP备20024052号 )

GMT+8, 2026-2-3 05:46 , Processed in 0.062231 second(s), 27 queries .

Copyright © 兴化市艺博网络科技服务有限公司 (https://www.xhssy.com.cn/) 版权所有 All Rights Reserved.

声明∶本论坛帖文观点仅代表作者本人,文责自负,兴化三水园论坛系信息发布平台,仅提供信息存储空间服务,如发现有侵权行为,请与我们联系。

网站常年法律顾问:汤荣华律师,手机:13852687313

快速回复 返回顶部 返回列表