兴化三水园论坛

查看: 231|回复: 2

[街谈巷议] 开年就翻车!泰州一批银行保险被重罚,看完一身冷汗

  [复制链接]
发表于 昨天 17:38 | 显示全部楼层 |阅读模式 来自 中国江苏泰州
今天腊月二十八,后天就是春节!
先提前祝友友们:马年安康,马到成功…
过年祝福的问候先打住,回归正题
一大早我就在备战桥下面的老地方,在那个酒店里喝茶、吃早饭,手机叮的一声泰州几家银行、保险公司被罚款,  罚得还挺多的,动不动就是几十万上百万,我差点把汤都喷出来了,这些人是不把钱当回事吗?
说实话,我们兴化人存些辛苦赚的钱进银行,图的是什么?不就是图个放心罢了。
可你看,有些银行自己先飘了,贷款乱放、数据造假、保险乱卖……搞得就跟菜市场砍价似的,  规矩全扔一边去了。
你说能不生气吗?
截4幅罚单,你们看看
lh.png
QQ截图20260215132027.png
QQ截图20260215132053.png
QQ截图20260215132115.png
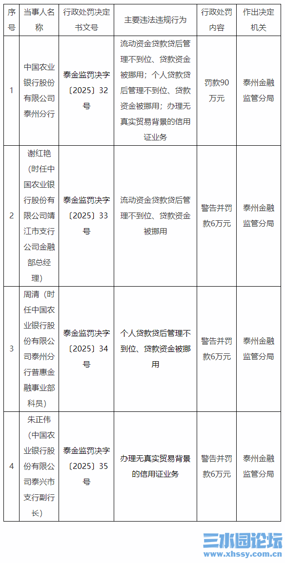
先说说农行泰州分行,罚了90万,为什么,人家贷出去的钱,  根本没用到正经地方,客户说要开厂,结果转眼去炒虚拟货币,说要做生意,实际连营业执照都没有,更过分的是,他们自己还不检查,贷前不看、贷中不管、贷后装糊涂三查,查什么
还有那个靖江支行的大主任谢红艳,也被罚了6万,这会儿,她心里估计特别后悔,  "我当时要是多问一句,就不会……"可是,世上哪儿有后悔药能买
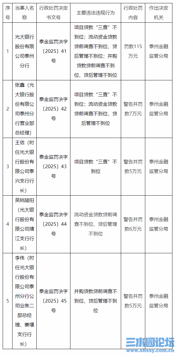
光大银行更过分,  被罚了115万,项目贷款放出去,连对方厂房存不存在都懒得去看看,李伟,既是行长又是部门头头,结果并购贷款都不认真查清,就直接签字放款,这难道不是没把储户的钱当回事
最让我感觉无语的是泰兴农商行的那几位
刘新峰、陈虎,一个管业务、一个管信贷,一起被罚7万,为什么被罚,资金被挪用,我的天,你们可是守门的,结果门开着,  贼都搬空了才喊不好
还有保险公司也来掺和
和谐健康保险泰州支公司,被罚69万,干了些什么,  数据造假、承诺送礼、账目糊弄……王擎副经理,也就是主持工作的,也被罚15万还被警告,你想想,买保险本来是图个保障,结果人家连数字都能编造,还能让人相信不
兴化老话这么说,  "不怕慢,就怕站,不怕穷,就怕骗"银行保险这些地方,本应该是守门人,可现在,自己先把墙给拆了。
有人说,"哎,反正不是兴化的银行,和我们有什么关系"
打住
你家儿子在泰州上班,  办的是不是农行卡,你家老妈买的保险,是不是通过泰州那边代理的,你做生意周转,会不会找泰兴农商行贷点款,关系可大着
另外,风气要是变坏了,哪会不互相传染,今天泰州那边乱做事,  明天隔壁县跟着学,后天说不定就轮到我们兴化某些网点手痒痒了,监管要是不严格,谁都敢伸手。
可是换个角度说,不是所有银行都是这样,大多数柜员、客户经理还是老老实实地做事,就怕个别聪明的人想走捷径,  让大家跟着提心吊胆的。
所以,  以后去办理业务,不要只听人家嘴甜,阿姨别担心,"叔,这个产品肯定能稳赚"
你还要再多问一句,钱到底去什么地方,  "合同能让我带回家好好看看不""要是亏损了,由谁来承担责任"
别嫌麻烦,你的钱,是你早起晚睡、风吹日晒挣的,并不是从天上掉下来的
唠了很多,其实不过是想传达这样一个意思,  银行不是什么神圣的地方,不能盲目去崇拜,但也不能因为有一点担忧就什么都不做,该存钱还是要存钱,该贷款还是要贷款也就是要眼睛敏锐点,耳朵灵敏点。
算了,面都已经凉了
这件事,笑笑就算了,但心里要心里有数
毕竟,我们兴化人,向来就是"精明却不奸诈,实在不会吃亏"



回复

使用道具 举报

发表于 昨天 19:14 | 显示全部楼层 来自 中国江苏泰州
我们兴化农行、农商行服务一直都很好。
回复

使用道具 举报

发表于 半小时前 来自手机 | 显示全部楼层 来自 中国江苏泰州
一些银行说白了就是“坑民”…
回复

使用道具 举报

您需要登录后才可以回帖 登录 | 立即注册

本版积分规则



QQ|客服|举报|Archiver|手机版|小黑屋|兴化三水园论坛 ( 苏ICP备20024052号 )

GMT+8, 2026-2-16 05:49 , Processed in 0.111827 second(s), 22 queries .

Copyright © 兴化市艺博网络科技服务有限公司 (https://www.xhssy.com.cn/) 版权所有 All Rights Reserved.

声明∶本论坛帖文观点仅代表作者本人,文责自负,兴化三水园论坛系信息发布平台,仅提供信息存储空间服务,如发现有侵权行为,请与我们联系。

网站常年法律顾问:汤荣华律师,手机:13852687313

快速回复 返回顶部 返回列表