兴化三水园论坛

查看: 607|回复: 6

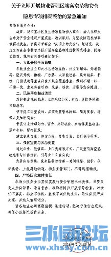
[通知公告] 我市发生高空坠物伤人,住建局物管处下发紧急通知!

  [复制链接]
发表于 昨天 05:15 来自手机 | 显示全部楼层 |阅读模式 来自 中国江苏泰州
近日,有网友通过私信发来一份署名且加盖公章为兴化市(住建局)物业管理处的紧急通知:

 现转发于此,请网友们相互转告
IMG_7215.jpeg
回复

使用道具 举报

 楼主| 发表于 昨天 05:16 来自手机 | 显示全部楼层 来自 中国江苏泰州
警钟长鸣:切勿高空抛物!
回复

使用道具 举报

发表于 昨天 10:31 | 显示全部楼层 来自 中国江苏泰州
QQ截图20260305103104.png
回复

使用道具 举报

发表于 昨天 12:06 | 显示全部楼层 来自 中国浙江杭州
要求开发商高空探头必须安装到位,并保持24小时运行。
回复

使用道具 举报

发表于 昨天 13:19 | 显示全部楼层 来自 中国江苏泰州
尤其是阴雨刮风的时候特别要注意,湿重刮大风会加速物体坠落的危险。
回复

使用道具 举报

发表于 昨天 17:19 | 显示全部楼层 来自 中国江苏泰州
其实大多是人为因素,安全意识淡薄所致。
回复

使用道具 举报

发表于 3 小时前 来自手机 | 显示全部楼层 来自 中国江苏泰州
再次敲响警钟,杜绝高空抛物!
回复

使用道具 举报

您需要登录后才可以回帖 登录 | 立即注册

本版积分规则



QQ|客服|举报|Archiver|手机版|小黑屋|兴化三水园论坛 ( 苏ICP备20024052号 )

GMT+8, 2026-3-6 07:27 , Processed in 0.071535 second(s), 28 queries .

Copyright © 兴化市艺博网络科技服务有限公司 (https://www.xhssy.com.cn/) 版权所有 All Rights Reserved.

声明∶本论坛帖文观点仅代表作者本人,文责自负,兴化三水园论坛系信息发布平台,仅提供信息存储空间服务,如发现有侵权行为,请与我们联系。

网站常年法律顾问:汤荣华律师,手机:13852687313

快速回复 返回顶部 返回列表